زاد – تطبيق التطوع والتبرع | دراسة حالة تجربة المستخدم وواجهة المستخدم

منذ أسبوعين

عرض العمل

الوصف

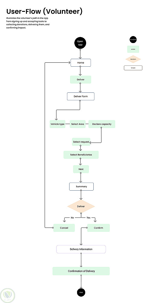
زاد هو تطبيق موبايل يهدف إلى ربط المتطوعين والمتبرعين والجمعيات الخيرية في منصة واحدة ذكية وسهلة الاستخدام.

يسعى التطبيق لتبسيط فكرة العطاء — سواء بالوقت أو المهارة أو المال — وجعل المساهمة الاجتماعية أكثر سهولة وتأثيرًا.

تعرض هذه الدراسة مراحل التصميم الكاملة: من بحث المستخدمين وتحليل التحديات إلى النماذج الأولية والتصميم النهائي عالي الجودة، مع التركيز على تجربة مستخدم سلسة وملهمة تشجع على فعل الخير وتعزز روح المجتمع.


التفاصيل

المشاهدات 0
المفضلة 0
القسم تصميم - ui/ux

حساب المستخدم

Developed by Samer Zaki

All rights reserved © kaf 2026