تصميم قاعاعدة بيانات باستخدام ERD و تحوليلها لجداول منظمة

منذ سنة

عرض العمل

الوصف

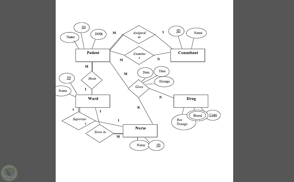
عنوان المشروع: تصميم قاعدة بيانات باستخدام ERD

وصف المشروع:

في هذا المشروع، قمت بتصميم قاعدة بيانات باستخدام نموذج الكيانات والعلاقات (ERD). تم استخدام ERD لتمثيل البيانات المنطقية للنظام وتحديد العلاقات بين الكيانات المختلفة.

الميزات الرئيسية للمشروع:

1. **تحديد الكيانات**: تم تحديد الكيانات الرئيسية في النظام.

2. **تحديد العلاقات**: تم تحديد العلاقات بين الكيانات المختلفة.

3. **تحديد السمات**: تم تحديد السمات لكل كيان.

4. **تحديد القيود**: تم تحديد القيود والقواعد المنطقية للنظام.


التفاصيل

المشاهدات 2
المفضلة 0
القسم برمجة, تطوير المواقع و التطبيقات - اخري

حساب المستخدم

Developed by Samer Zaki

All rights reserved © kaf 2026