تصميم مخططات UML لتحليل النظم (Business Analysis)

0 (0)

الوصف

هل لديك فكرة تطبيق أو نظام وتريد تحويلها إلى تحليل واضح وجاهز للفريق التقني أو للمستثمرين؟
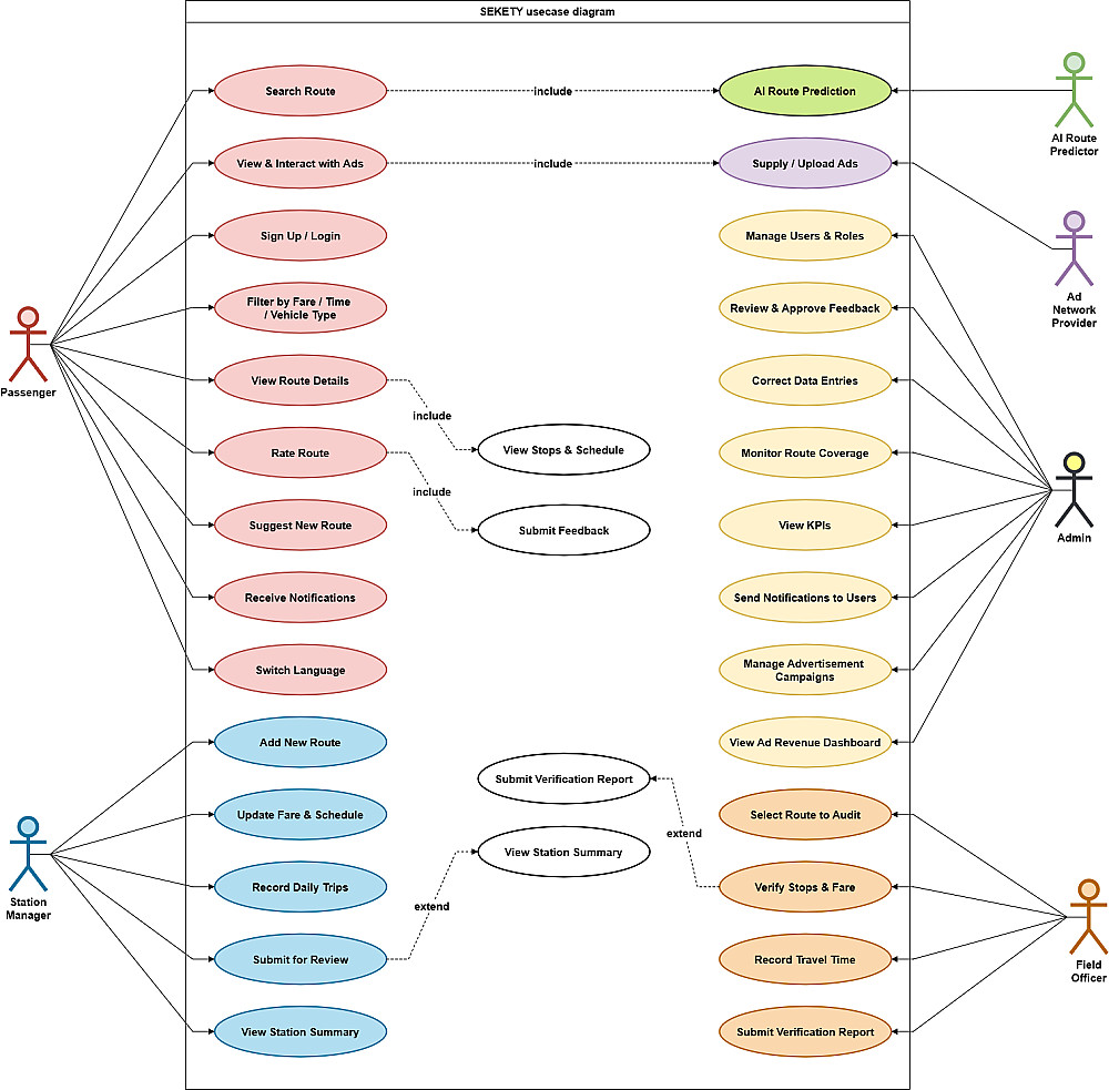
أقدّم خدمة تحليل وتصميم الرسومات التحليلية باستخدام منهجيات معتمدة في تحليل الأعمال وUML.

سأقوم بتحليل متطلبات المشروع وتوثيقها ثم إعداد مخططات تحليلية احترافية توضّح سير العمل والعلاقات بين المكونات لتسهيل مرحلة التطوير وفهم النظام بشكل دقيق.

الخدمة الأساسية تشمل:

مخطط واحد (1) فقط من اختيارك (مثل Use Case أو Class أو Activity).

التحليل البسيط المرتبط بالمخطط (وصف نصي مختصر).

ملف التسليم بصيغة PDF + صورة PNG عالية الجودة.

يتم الرسم باستخدام أدوات احترافية مثل Draw.io / Lucidchart / Figma.

مدة التسليم: يومان.

تعديل واحد مجاني بعد التسليم.

مميزات الخدمة
تحليل احترافي دقيق
تحليل شامل للفكرة أو النظام لتوضيح جميع التفاصيل والعلاقات بين المستخدمين والمكونات.

استخدام أدوات متخصصة
إعداد الرسومات التحليلية باستخدام أدوات احترافية تضمن دقة التصميم وسهولة الفهم.

تسليم منسق وجاهز للاستخدام
ستحصل على الملفات بصيغ جاهزة للطباعة أو العرض مثل PDF أو صور عالية الجودة.

توجيه واستشارة مجانية
يمكنني مساعدتك في اختيار نوع المخططات الأنسب لمشروعك وتوضيح كيفية الاستفادة منها أثناء التطوير.

مراجعة وتعديل مجاني
تعديل واحد مجاني بعد التسليم لضمان رضاك التام عن النتيجة النهائية.

إضافات الخدمة

التسليم خلال 12 ساعة فقط

$5 لا يحتاج أيام إضافية

رسم 5 مخططات متنوعة ( Use Case, Class, Sequence, DFD, Activity )

$25 4 أيام

رسم 10 مخططات مختلفة

$50 7 أيام

شراء الخدمة

المبلغ الكلي $5

البائع

معلومات

السعر $5
مدة التسليم يوم
طلبات قيد التنفيذ 0
الطلبات المكتملة 0
العملاء 0
المبيعات $0

الخدمات المقترحه

Developed by Samer Zaki

All rights reserved © kaf 2025